
KeyCreator
Unconstrained CAD/CAM built for fast, flexible design - exhaustive translators combined with direct modeling.
What is KeyCreator?
KeyCreator's industry-leading translators and direct modeling simplicity make it ideal for handling files from many different sources or developing one-off or custom solutions. More than just compatibility, KeyCreator lets you actually work with geometry of imported models: no more re-building from scratch just because of unrecognized features. The unlimited feature tree lets you easily organize parts and assemblies all within one file. When solving problems fast is key, you need KeyCreator!
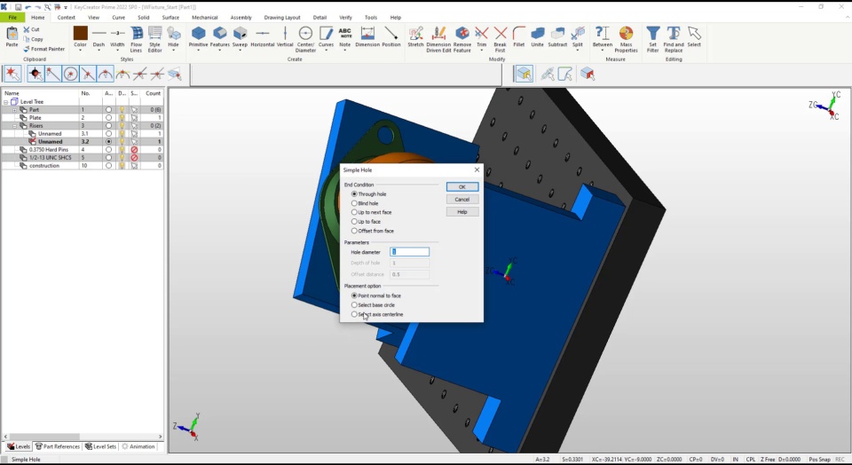
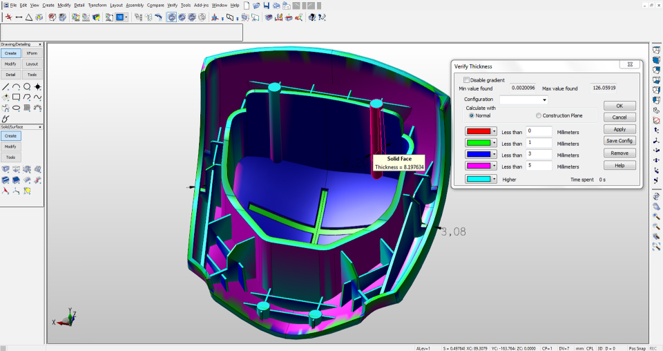
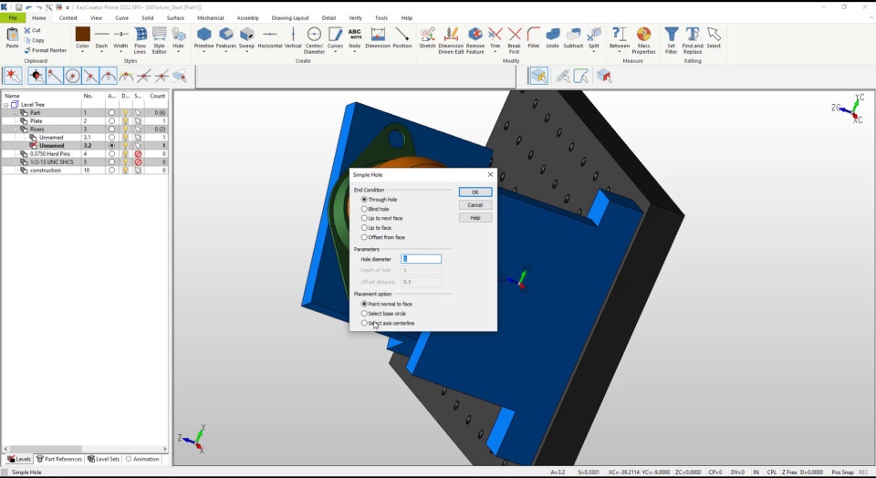
Screenshots







Categories
Features
FAQ
The official website of KeyCreator is https://www.keycreator.com/
KeyCreator's industry-leading translators and direct modeling simplicity make it ideal for handling files from many different sources or developing one-off or custom solutions. More than just compatibility, KeyCreator lets you actually work with geometry of imported models: no more re-building from scratch just because of unrecognized features. The unlimited feature tree lets you easily organize parts and assemblies all within one file. When solving problems fast is key, you need KeyCreator!
KeyCreator belongs to the 3D Architecture, 3D CAD category.
KeyCreator offers features such as Component Library, Data Import/Export, Animation, 2D Drawing, 3D Design & Modeling, Annotations.
No, KeyCreator does not offer a free trial.
Pricing
Starting at:
$1188/one time
Free Trial Available
Reviews(0)
Write a reviewKeyCreator alternatives

Adobe Creative Cloud
Adobe Creative Cloud is a suite of creative apps and services for individuals, students, teachers, photographers, and businesses. The cloud-based software includes popular apps like Photoshop for image editing, Illustrator for graphic design, Premier...load more

AutoCAD
AutoCAD helps small teams in engineering and design manage complex drafting and modeling tasks with precision. Its most used by daily users in construction and architecture roles. Its 2D drawing tools and CAD automation stand out for precision and sp...load more

Sage Construction Suite
Sage provides trusted cloud accounting software, ideal for construction firms with 5-500 employees and $1M$250M in revenue. Built on over 50 years of industry experience, it eliminates inefficiencies in financial management, allowing you to control p...load more

SketchUp
SketchUp is a 3D modeling and design tool that empowers architects to bring visions to life. From initial concepts to intricate, energy-efficient structures, SketchUp provides an intuitive yet powerful platform for 3D architecture. Owned by Trimble I...load more

Bluebeam Revu
Bluebeam ensures everyone can access and communicate on project documents by utilizing pdf, one of the most universally recognized and accepted file formats - compatible with virtually all design applications and business systems around the world. Bl...load more

SolidWorks Premium
SolidWorks Premium seamlessly integrates powerful design tools-including industry-leading part, assembly, and drawing capabilities with built in simulation, rendering, animation, product data management and cost estimation. SolidWorks will help you g...load more

Revit
Revit helps your team design and coordinate complex building projects using 3D and BIM tools. Its mainly used by small and midsize firms in architecture, construction, and civil engineering. It stands out for its parametric 3D modeling and building i...load more

Quickbase
Quickbase helps small businesses in construction, healthcare, and telecom manage field service workflows, projects, and custom apps with minimal coding. Users value its task scheduling and real-time reporting, but often cite confusing access controls...load more

Onshape
Onshape by PTC is the leading cloud-native CAD & PDM platform that runs on any device, anywhere-requiring zero IT. Onshape is for product design companies who are fed up with the errors, time waste, and hidden costs of outdated file-based CAD & PDM. ...load more
