
FlowBreeze
Flowchart automation platform that helps users create charts and tables using templates, text-to-flowchart, and other tools in Excel.
What is FlowBreeze?
Flowchart automation platform that helps users create charts and tables using templates, text-to-flowchart, and other tools in Excel.
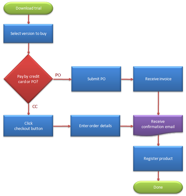
Screenshots






Categories
Features
FAQ
The official website of FlowBreeze is http://www.breezetree.com/
Flowchart automation platform that helps users create charts and tables using templates, text-to-flowchart, and other tools in Excel.
FlowBreeze belongs to the Flowchart category.
FlowBreeze offers features such as Collaboration Tools.
No, FlowBreeze does not offer a free trial.
Pricing
Starting at:
$49/one time
Free Trial Available
Reviews(0)
Write a reviewFlowBreeze alternatives

Visio
Visio helps teams build flowcharts, diagrams, and process maps for planning and documentation. Its popular among small businesses and IT pros for its drag-and-drop interface and Microsoft 365 integrations. Top-rated features include diagramming and w...load more

Lucidchart
Our online diagramming application makes it easy to create and share professional diagrams. From system design, to brainstorming, to project management, we support all of your communication and collaboration needs. Thats why millions of users choose ...load more

Miro
Miro helps small businesses and distributed teams collaborate visually, brainstorm ideas, and plan workflows. Its most used in software services, IT, and marketing, with standout strengths in real-time editing and mind mapping. Reviewers cite navigat...load more

Figma
Cloud-based and on-premise platform that enables businesses to create custom designs, share prototypes among team members.

draw.io
draw.io is a flowchart solution designed to help developers, network admins, IT analysts, and designers use drag-and-drop functionality to create and publish diagrams. The system enables professionals to add toggle layers with customizable URLs and a...load more

SketchWow
SketchWow provides a fun way to quickly condense and communicate your ideas, concepts and stories (in a clear and casual way) using a fresh & engaging, hand drawn look. No boring diagrams here. Choose from hundreds of shapes and icons and dozens of b...load more

Aha!
Aha! Roadmaps is the complete product management solution. Set your product roadmap based on strategy, resources, and what customers value the most. Score features based on product value to make objective prioritization decisions. Build visual plans ...load more

Creately
Creately is an AI-powered visual collaboration platform designed for clarity, creativity, and teamwork. From genograms, flowcharts, org charts, mind maps, UML diagrams, and technical architectures to complex organizational processes, Creately helps t...load more

EdrawMax
EdrawMax is an all-in-one diagram software that makes it simple to create professional-looking flowcharts, organizational charts, network diagrams, business presentations, building plans, mind maps, science illustration, genogram, UML diagrams, workf...load more

Cacoo
Cacoo is a powerful collaboration tool for online diagramming. Whether youe charting complex processes, illustrating organizational structures, brainstorming with mind maps, or crafting detailed flowcharts, Cacoo delivers. Its user-friendly interface...load more