
JointJS
A powerful JavaScript diagramming library that helps developers and companies of any size build advanced visual applications.
What is JointJS?
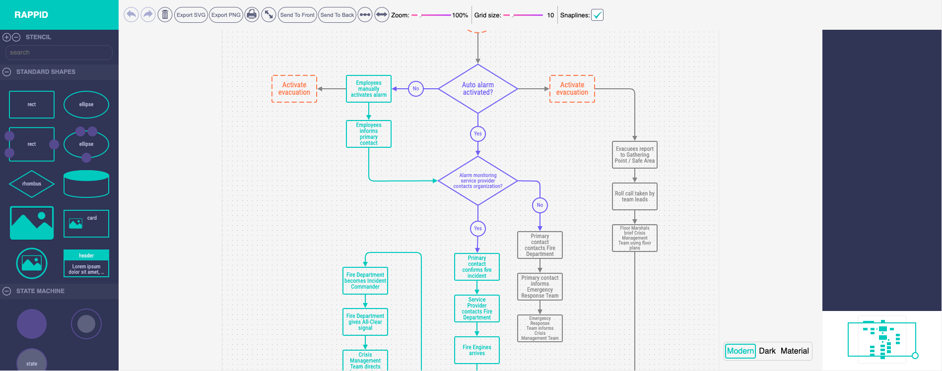
JointJS is a powerful JavaScript diagramming library that helps developers and companies of any size build advanced visual and No-Code applications. It comes in two versions: open-source (JointJS) with limited features and professional (JointJS+), which extends the features of JointJS and offers a wide range of customizable features, ready-to-implement demo applications and white-glove support.
Screenshots






Features
FAQ
The official website of JointJS is https://www.client.io/
JointJS is a powerful JavaScript diagramming library that helps developers and companies of any size build advanced visual and No-Code applications. It comes in two versions: open-source (JointJS) with limited features and professional (JointJS+), which extends the features of JointJS and offers a wide range of customizable features, ready-to-implement demo applications and white-glove support.
JointJS belongs to the Diagram, Low Code Development Platform category.
JointJS offers features such as Brainstorming, Data Import/Export, Drag & Drop, Flowchart, Task Management, Templates, Workflow Management, Deployment Management, Integrations Management, Visual Modeling.
No, JointJS does not offer a free trial.
Pricing
Starting at:
$2990/one time
Free Trial Available
Reviews(0)
Write a reviewJointJS alternatives

monday.com
monday.com helps small businesses manage projects, tasks, and workflows with customizable boards. Its popular in marketing, IT services, and software services, especially among administrative and creative teams. Users value its team collaboration too...load more

Visio
Visio helps teams build flowcharts, diagrams, and process maps for planning and documentation. Its popular among small businesses and IT pros for its drag-and-drop interface and Microsoft 365 integrations. Top-rated features include diagramming and w...load more

Zapier
Zapier helps small businesses automate workflows across thousands of apps, with most users working in marketing, IT, and administrative roles. Its standout benefit is saving time by reducing manual tasks through no-code automation and integrations. U...load more

Lucidchart
Our online diagramming application makes it easy to create and share professional diagrams. From system design, to brainstorming, to project management, we support all of your communication and collaboration needs. Thats why millions of users choose ...load more

Airtable
Airtable helps small teams organize tasks, projects, and databases with flexible views and integrations. Its most used by marketing, IT, and admin roles for daily workflows. Reviewers say its customization and task editing tools are effective, though...load more

Miro
Miro helps small businesses and distributed teams collaborate visually, brainstorm ideas, and plan workflows. Its most used in software services, IT, and marketing, with standout strengths in real-time editing and mind mapping. Reviewers cite navigat...load more

Figma
Cloud-based and on-premise platform that enables businesses to create custom designs, share prototypes among team members.

draw.io
draw.io is a flowchart solution designed to help developers, network admins, IT analysts, and designers use drag-and-drop functionality to create and publish diagrams. The system enables professionals to add toggle layers with customizable URLs and a...load more

UiPath
UiPath RPA is a high-level platform dedicated to providing seamless automation of data entry on any web form & desktop application. It supports Excel and provides SAP and Citrix integration. Start easy and fast with the built-in recorder that reads a...load more

Workleap Pingboard
Pingboard is a better way to build, manage and share your org chart. Browse your organization with a dynamic org chart filled with photos of your employees. The org chart is kept up-to-date for you as people change managers when you connect to your I...load more