
ServiceWise
ServiceWise is the comprehensive internal help desk and IT service management solution, whatever your business processes may be.
What is ServiceWise?
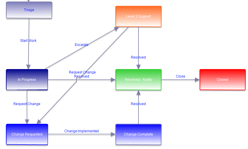
TechExcel ServiceWise is a configurable and scalable software suite for help desk management and IT service management. ServiceWise helps automate and streamline IT help desk activities with configurable workflows, process approvals, email integration, IT project management, and integrated knowledge management. Increase productivity with LiveSync. Voice and annotations can be recorded against any content, whether submitting an issue or providing a resolution.
Screenshots






Features
FAQ
The official website of ServiceWise is http://www.techexcel.com/
TechExcel ServiceWise is a configurable and scalable software suite for help desk management and IT service management. ServiceWise helps automate and streamline IT help desk activities with configurable workflows, process approvals, email integration, IT project management, and integrated knowledge management. Increase productivity with LiveSync. Voice and annotations can be recorded against any content, whether submitting an issue or providing a resolution.
ServiceWise belongs to the Help Desk, IT Management, IT Service, IT Ticketing Systems, ITSM, Issue Tracking, Knowledge Base, Service Desk category.
ServiceWise offers features such as Access Controls/Permissions, Alerts/Escalation, Automated Routing, Multi-Channel Communication, Real-Time Notifications, Self Service Portal, Service Level Agreement (SLA) Management, Alerts/Notifications, Compliance Management, Dashboard, Remote Access/Control, Ticket Management, Inventory Management, Problem Management, Support Ticket Management, Task Management, Third-Party Integrations, Workflow Management, Incident Management, Knowledge Base Management, Support Ticket Tracking, Asset Tracking, Configuration Management, Assignment Management, Issue Auditing, Recurring Issues, Customizable Branding, Customizable Templates, Knowledge Management.
No, ServiceWise does not offer a free trial.
Pricing
Starting at:
$20/per month
Free Trial Available
Reviews(0)
Write a reviewServiceWise alternatives

Salesforce Sales Cloud
Build a customer 360 with a CRM that is deeply integrated across sales, service, marketing, commerce, and more with trusted AI, data, analytics, and collaboration in one integrated solution. Discover how Einstein 1 helps you become an AI Enterprise b...load more

Jira
Jira is particularly well suited to software development and agile teams. Its versatility, however, extends beyond software development to product management, IT operations, and customer support, and it offers robust issue tracking and task managemen...load more

TeamViewer
TeamViewer is widely used by small businesses for remote support and desktop access, especially in IT and software services. It stands out for its secure access controls and screen sharing, though pricing and support policies are common concerns. Rec...load more

Zoho CRM
Zoho CRM is a customer relationship management (CRM) tool primarily used by small businesses in IT services, marketing, and software. It helps teams manage leads, automate sales workflows, and centralize customer data. Reviewers highlight its afforda...load more

GitHub
Project Management for modern development teams. Understand exactly what work is done and how work is going.

Dynamics 365
Dynamics 365 helps manage customer relationships, business operations, and reporting through centralized tools. Its most used by administrative and IT teams in software services and support roles. Its contact database and integrated business operatio...load more

monday.com
monday.com helps small businesses manage projects, tasks, and workflows with customizable boards. Its popular in marketing, IT services, and software services, especially among administrative and creative teams. Users value its team collaboration too...load more

ClickUp
ClickUp helps small businesses manage tasks, projects, and workflows with customizable views and automation tools. Its most used by marketing, IT services, and software services teams. Reviewers value its flexibility and collaboration features, thoug...load more

Connecteam
Connecteam's time clock app streamlines time tracking for non-desk teams, allowing employees to easily clock in and out through mobile or kiosk apps, with geofence and GPS capabilities. The app is easy to use and requires minimal training, offering d...load more

Rippling
Rippling is an all-in-one HR and workforce management tool mainly used by small and midsize businesses. It is notable for its global payroll capabilities and the automated onboarding and offboarding functions used to save time. Although its pricing i...load more